
MIL-PRF-19500/408K
Procedure:
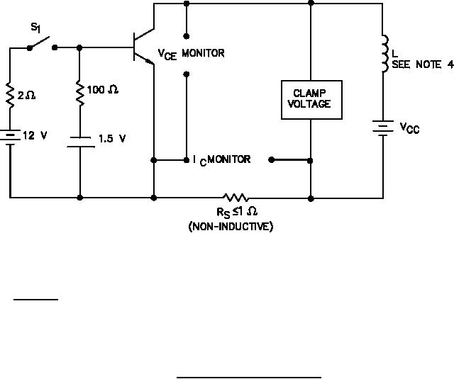
1.
With switch S1 closed, set the specified test conditions.
Open S1. Device fails if clamp voltage not reached.
2.
3.
Perform specified end-point tests.
L = 4.0 mH, 0.05Ω, 20 A, Q ≥ 100 at 1 kHz, (Sanford Miller CK-20 or equivalent).
4.
FIGURE 7. Clamp inductive sweep test circuit.
18
For Parts Inquires call Parts Hangar, Inc (727) 493-0744
© Copyright 2015 Integrated Publishing, Inc.
A Service Disabled Veteran Owned Small Business