
MIL-PRF-19500/510J
-
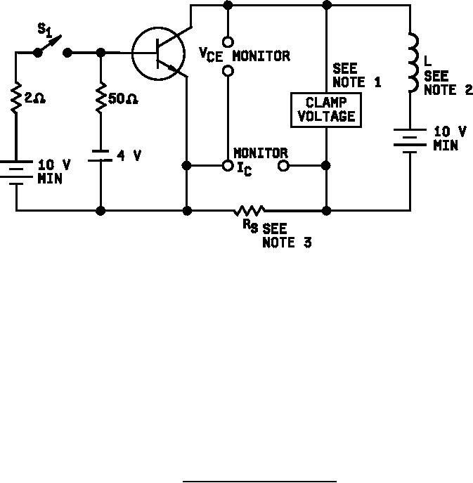
NOTES:
1. Either a clamping circuit or clamping diode may be used.
2. The coil used shall provide a minimum inductance of 50 µH at 10 A with a maximum dc resistance of 0.1 Ω
(see 4.5.3).
3. RS ≤ 0.1 Ω, 12 W, 1 percent tolerance maximum (non-inductive).
Procedure:
1. With switch S1 closed set the specified test conditions.
2. Open S1. Device fails if clamp voltage not reached and maintained until the current returns to zero.
3. Perform specified end-point tests.
FIGURE 14. Clamped inductive sweep test circuit.
30
For Parts Inquires call Parts Hangar, Inc (727) 493-0744
© Copyright 2015 Integrated Publishing, Inc.
A Service Disabled Veteran Owned Small Business