
MIL-PRF-19500/534G
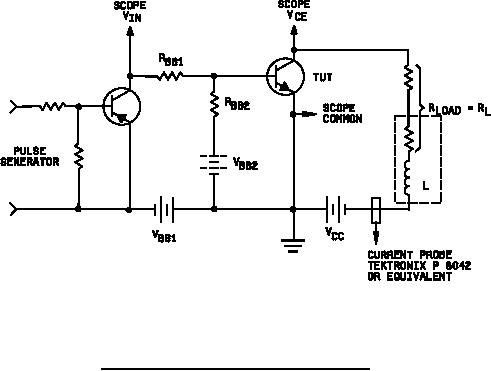
RBB1 = 10 Ω
RBB2 = 100 Ω
L = 0.3 mH
RL = 0.1 Ω
VCC = 10 V dc
IC = 10 A
VBB1 = 10 V dc
V BB2 = 4 V dc
FIGURE 7. Unclamped inductive load energy test circuit.
22
For Parts Inquires call Parts Hangar, Inc (727) 493-0744
© Copyright 2015 Integrated Publishing, Inc.
A Service Disabled Veteran Owned Small Business