
MILPRF19500/539F
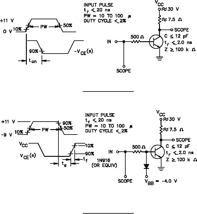
FIGURE 4. Turn on (ton) time test circuit.
NOTE: tS + tf = toff
FIGURE 5. Turn off (toff) time test circuit.
14
For Parts Inquires call Parts Hangar, Inc (727) 493-0744
© Copyright 2015 Integrated Publishing, Inc.
A Service Disabled Veteran Owned Small Business