
MILPRF19500/553F
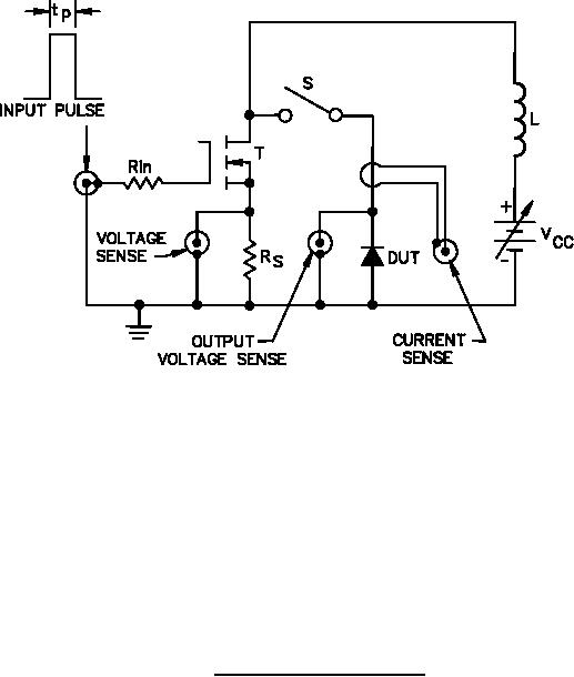
Rin = 50 ohms, 1 watt
Input pulse
VG = 10 volts
RS = 0.1 ohms, 1 watt
VCC ≈ 10 volts
RG = 50 ohms
P.W.≈ 30 µs
L = 260 µH
Duty cycle ≤ 1percent
T = IRF130/2N6756 or equivalent
PROCEDURES:
1. With S open, adjust pulse width to test current of 2 amps across RS.
2. Close S, verify test current with current sense.
3. Read peak output voltage (see 4.5.5).
FIGURE 4. Peak reverse energy test circuit.
14
For Parts Inquires call Parts Hangar, Inc (727) 493-0744
© Copyright 2015 Integrated Publishing, Inc.
A Service Disabled Veteran Owned Small Business