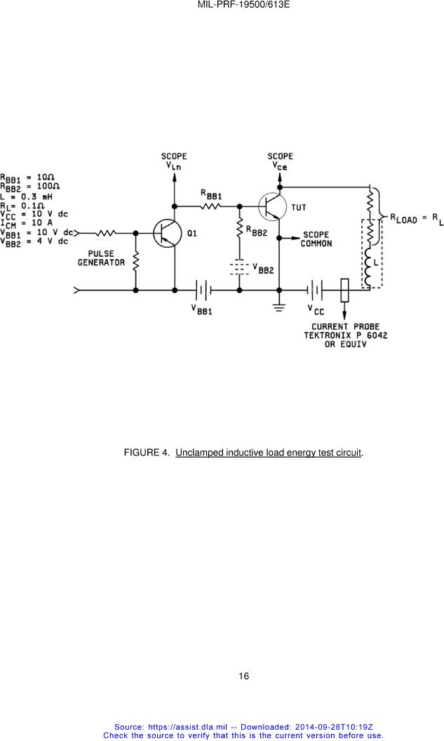
MIL-PRF-19500-613 Semiconductor Device, Transistor, Npn, Silicon, Power, Type 2N7373, Jan, Jantx, Jantxv, Jans And Jansm, D, P, L, R, F, G, And HThis specification covers the performance requirements for NPN, silicon, power transistors for use in high-speed power switching applications. Four levels of product assurance are provided as specified in MIL-PRF-19500. Provisions for radiation hardness assurance \(RHA\) to eight radiation levels is provided for JANS product assurance level. RHA level designators M, D, P, L, R, F, G, and H are appended to the device prefix to identify devices, which have passed RHA requirements.